Prompt per creare diagrammi con ChatGPT (e Excalidraw)
Creare diagrammi chiari ed efficaci può essere un processo lungo, specialmente se non si hanno gli strumenti giusti. Con l’integrazione di ChatGPT ed Excalidraw, puoi trasformare un’idea complessa in un diagramma visuale in pochi minuti.
In questa guida, scoprirai come utilizzare i prompt di ChatGPT per generare diagrammi personalizzati in modo semplice e intuitivo. Che tu stia lavorando a un diagramma di flusso, mappe concettuali o processi aziendali, questa combinazione ti permetterà di visualizzare rapidamente le tue idee, risparmiando tempo e migliorando la chiarezza del risultato finale.
Passo 1: Definisci la struttura del tuo diagramma
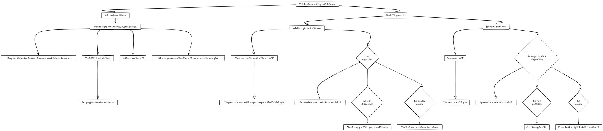
Ciao GPT, ti passo le ultime linee guida NICE (appena pubblicate, in dicembre 2024) sulla diagnosi, monitoraggio e gestione dell’asma (https://www.nice.org.uk/guidance/ng245/resources/asthma-diagnosis-monitoring-and-chronic-asthma-management-bts-nice-sign-pdf-66143958279109)
Si tratta di una nuova linea guida collaborativa sviluppata congiuntamente dalla British Thoracic Society (BTS), dal National Institute for Health and Care Excellence (NICE) e dallo Scottish Intercollegiate Guidelines Network (SIGN).
Il problema è che il testo è lungo, in Inglese, e non riesco a utilizzare le indicazioni in modo semplice nella mia pratica professionale.
Il tuo compito è ordinare bene le indicazioni della linea guida, descrivendole in modo sintetico ma esaustivo, in modo da poterlo documentare.Passo 2: Crea il tuo diagramma con Excalidraw “Text to Diagram”
Dopo che GPT mi ha scritto il processo in modo chiaro, sono andato su Excalidraw (www.excalidraw.com) e mi sono fatto disegnare il diagramma di flusso del processo.
Excalidraw permette di creare Flowchart, Diagrammi di stato, Gantt, ecc!
Sperimenta e Migliora
Ora che hai creato il tuo schema, ricorda che la pratica e la sperimentazione sono essenziali per migliorare. Sfrutta ChatGPT e Excalidraw AI per creare contenuti sempre più efficaci, mantenendo alta l’attenzione del pubblico. Prova questi strumenti per dare vita a presentazioni memorabili, costruite con intelligenza e precisione.



